必赢线路检测3003no1
本科教学
当前位置: 首页 >> 本科教学 >> 教学动态 >> 物联网教学部 >> 正文
海联创新基地成功举办创新创业经验交流会
作者:  发布时间:2022-11-11  浏览次数:


物联网线上经验交流会


   11月6日,由物联网教学部发起的线上经验交流会顺利召开,物联网工程专业全体学生以及教学部的全体教师参加了本次会议。


   本次会议邀请了韩坤老师作为主讲人,7名获得省级比赛奖励的优秀团队代表为物联网工程专业全体同学分享参赛经验。






全国大学生计算机设计大赛经验分享

主讲人:高旭阳



节能减排竞赛、社会实践与科技竞赛经验分享

主讲人:李宝龙



创新创业大赛经验分享

主讲人:武欣宇



蓝桥杯大赛经验分享

主讲人:郑彭耀



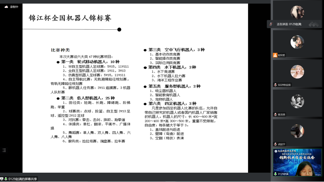
锦江杯机器人舞蹈比赛经验分享

主讲人:陈泽茜,赵满,廖新然

  本次线上交流会受到了物联网教学部的高度重视,教学部10名教师出席了交流会,并给予了大力的支持。


  在疫情防控背景下,本次交流会是一场生动的创新创业教育课堂。通过本次线上创新创业经验交流会为物联网专业的全体同学指明前进的方向,解答了许多同学学业上出现的困惑。


  在此向教学部的老师们表达真诚的谢意,也向参与经验分享的学长学姐们表达诚挚的感谢。长江后浪推前浪,明年且听我们新生分享!






Copyright © 2013 ALL Right Reserved 版权所有 Bwin·必赢(3003no1-中国)线路检测中心|官方网站

地址:中国河北省秦皇岛市河北大街西段360号 邮编:066004 

技术支持:必赢线路检测3003no1必赢线路检测3003

公安机关备案号:13030202002287

官方微博

官方微信