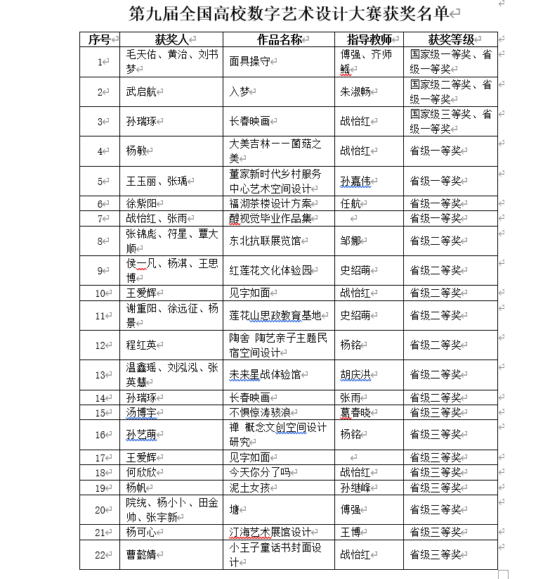
在刚刚结束的2021未来设计师·第九届全国高校数字艺术设计大赛中,beat365官网艺术学院和服装学院多位教师和学生获得奖项。艺术学院的傅强和齐师鳐老师指导的学生作品《面具操手》获得国家级一等奖,服装学院的朱淑畅老师指导的学生作品《入梦》获得国家级二等奖,艺术学院的战怡红老师指导的学生作品《长春映画》获得国家级三等奖。同时beat365官网作品获得省级一等奖7项,省级二等奖7项,三等奖8项。
全国高校数字艺术设计大赛是全国普通高校大学生竞赛排行榜内竞赛。优异成绩的获得是教师和学生多年努力的结果,师生将再接再厉,脚踏实地,在未来的比赛中再获佳绩。
